全球高校排名揭晓,中国高校崭露头角,实力瞩目!

全球高校排名揭晓,中国高校崭露头角,实力瞩目!

鸟入樊笼 2025-02-15 网络推广方案 338 次浏览 0个评论

随着全球教育的交流与竞争的加剧,世界高校排名成为了衡量一所大学教育质量、科研实力和国际影响力的关键指标,我国有多所大学成功入选世界高校排名,这不仅是我国高等教育发展的重大突破,也标志着我国在全球教育领域的地位不断提升。

世界高校排名的意义

世界高校排名是对全球各大学府综合实力的评估与比较,通常涵盖了教学质量、科研成果、国际合作、学生满意度等多个维度,排名的出现,为学生选择留学目的地、企业选择合作伙伴提供了重要参考,对于高校自身而言,进入世界排名也意味着其国际知名度和影响力的提升,能够吸引更多优质的教育资源和国际学生。

全球高校排名揭晓,中国高校崭露头角,实力瞩目!

我国高校的排名成就

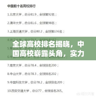
近年来,我国高等教育事业蓬勃发展,多所高校在世界排名中取得显著进步,如XX大学、XX大学等,凭借出色的教学和科研实力,成功入选世界高校排名前XX名,这不仅证明了我国在教育领域的投入得到了回报,也表明我国的教育质量与国际接轨,甚至在某些领域达到了世界领先水平。

我国高校的实力展现

我国入选世界高校排名的大学,在多个领域展现出了强大的实力,在科研方面,这些大学拥有国家级实验室和科研团队,产出了一系列高水平的科研成果,在教学方面,它们注重培养学生的创新能力和实践能力,课程设置与国际接轨,吸引了大量海外留学生,这些大学还积极开展国际合作,与世界各地的知名学府和研究机构建立了合作关系,为师生提供了更广阔的发展平台。

全球高校排名揭晓,中国高校崭露头角,实力瞩目!

我国教育的未来发展

我国多所大学成功入选世界高校排名,为未来我国教育的国际化发展奠定了坚实的基础,我国将继续加大对教育的投入,特别是在高等教育领域,这不仅包括硬件设施的建设,更重要的是软件资源的提升,如师资队伍的培养、课程的国际化改革、科研平台的拓展等。

面临的挑战与机遇

虽然我国已经有多所大学成功入选世界高校排名,但与国际顶尖学府相比,我们仍然面临一些挑战,如科研创新能力的提升、国际化师资的引进、学生国际视野的拓展等,挑战与机遇并存,随着全球教育的深度融合,我国教育将获得更多的国际合作机会,能够与世界分享经验,共同推动全球教育的发展。

全球高校排名揭晓,中国高校崭露头角,实力瞩目!

我国多所大学成功入选世界高校排名,是我国教育发展的一个重要里程碑,这不仅提升了我国教育的国际地位,也为我国未来的教育发展带来了更多机遇,我们有理由相信,随着我国教育的不断改革与发展,会有更多的大学跻身世界排名,为我国的教育事业作出更大的贡献。

你可能想看:

转载请注明来自广西昌呈网络科技有限公司 - 专业手机应用开发与网络推广解决方案,本文标题:《全球高校排名揭晓,中国高校崭露头角,实力瞩目!》

百度分享代码,如果开启HTTPS请参考李洋个人博客

发表评论

快捷回复:

验证码

评论列表 (暂无评论,338人围观)参与讨论

还没有评论,来说两句吧...

Top