三亚疫情行动轨迹图实时,疫情实时更新三亚确诊病例

三亚疫情行动轨迹图实时,疫情实时更新三亚确诊病例

业业兢兢 2024-12-25 电子商务解决方案 479 次浏览 0个评论

三亚疫情行动轨迹图实时更新背景

随着新冠疫情在全球范围内的持续蔓延,我国各地纷纷采取了一系列严格的防控措施。三亚作为我国著名的旅游城市,近期也出现了一些新增病例。为了更好地掌握疫情动态,三亚市卫生健康委员会联合相关部门,推出了“三亚疫情行动轨迹图实时”服务,旨在为广大市民和游客提供及时、准确的疫情信息。

三亚疫情行动轨迹图实时功能介绍

“三亚疫情行动轨迹图实时”服务通过互联网平台,为公众提供以下功能:

  • 实时疫情数据展示:包括确诊病例、疑似病例、无症状感染者等数据,以及每日新增病例数。

  • 病例行动轨迹追踪:通过地图形式展示病例的行动轨迹,包括活动区域、交通工具等信息。

  • 风险等级划分:根据病例的行动轨迹和接触史,对相关区域进行风险等级划分,便于市民和游客及时了解风险情况。

  • 防控措施提示:针对不同风险等级的区域,提供相应的防控措施和建议。

  • 健康知识普及:提供疫情防控相关知识,帮助市民和游客提高自我防护意识。

三亚疫情行动轨迹图实时数据来源

“三亚疫情行动轨迹图实时”服务的数据来源于以下几个方面:

三亚疫情行动轨迹图实时,疫情实时更新三亚确诊病例

  • 卫生健康部门:提供确诊病例、疑似病例、无症状感染者等病例信息。

  • 疾控中心:提供病例的行动轨迹、接触史等详细信息。

  • 交通部门:提供病例的交通工具信息,如航班、列车、汽车等。

  • 公共场所监控:通过公共场所监控设备,获取病例的活动轨迹。

三亚疫情行动轨迹图实时应用案例

以下是一个应用案例,展示了“三亚疫情行动轨迹图实时”服务的实际应用效果:

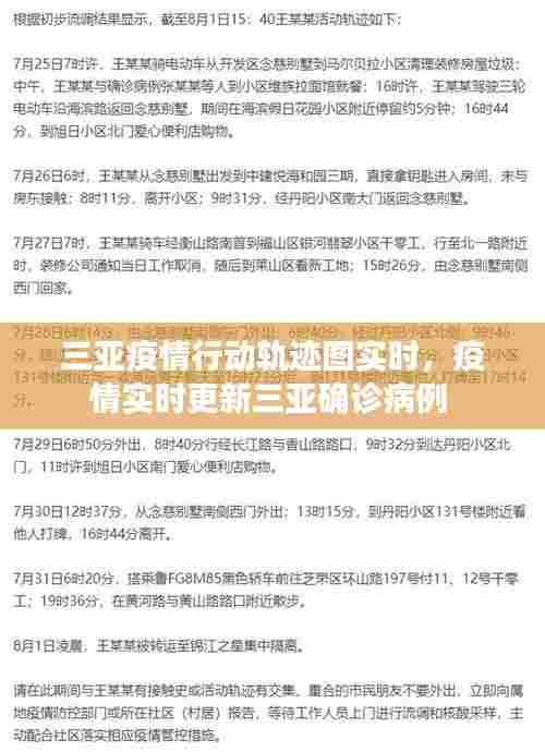
近日,三亚市某小区出现了一名确诊病例。通过“三亚疫情行动轨迹图实时”服务,相关部门迅速追踪到该病例的行动轨迹,发现其曾在多个公共场所活动。随后,相关部门对该病例活动过的区域进行了全面消毒,并对密切接触者进行了隔离观察。同时,通过风险等级划分,相关部门及时向市民发布了风险提示,提醒市民注意防范。

三亚疫情行动轨迹图实时,疫情实时更新三亚确诊病例

三亚疫情行动轨迹图实时服务意义

“三亚疫情行动轨迹图实时”服务的推出,具有以下重要意义:

  • 提高疫情透明度:通过实时更新疫情数据,让市民和游客及时了解疫情动态,提高疫情防控的透明度。

  • 加强防控措施:通过追踪病例行动轨迹,有助于相关部门及时采取防控措施,降低疫情传播风险。

  • 保障市民健康:通过普及疫情防控知识,提高市民的自我防护意识,保障市民健康。

  • 助力旅游复苏:在疫情得到有效控制的前提下,为游客提供安全、放心的旅游环境,助力旅游市场复苏。

未来展望

随着科技的不断发展,未来“三亚疫情行动轨迹图实时”服务有望在以下方面得到进一步提升:

三亚疫情行动轨迹图实时,疫情实时更新三亚确诊病例

  • 数据准确性:通过引入更多数据来源,提高疫情数据的准确性。

  • 技术升级:利用人工智能、大数据等技术,优化疫情追踪和风险等级划分算法。

  • 服务拓展:将服务范围扩展至更多领域,如疫情防控、公共卫生等。

总之,“三亚疫情行动轨迹图实时”服务是疫情防控的重要工具,对于保障市民健康、助力旅游复苏具有重要意义。相信在未来的发展中,该服务将为我国疫情防控贡献更多力量。

你可能想看:

转载请注明来自广西昌呈网络科技有限公司 - 专业手机应用开发与网络推广解决方案,本文标题:《三亚疫情行动轨迹图实时,疫情实时更新三亚确诊病例 》

百度分享代码,如果开启HTTPS请参考李洋个人博客
Top