在科技飞速发展的今天,软件市场上琳琅满目的工具让人眼花缭乱,但在这其中,有一款名为“Advance 1 v10.510”的Multisim版本软件,犹如一颗璀璨的明珠,静静地躺在众多软件中等待发掘,这款软件以其独特的功能和强大的性能,为那些追求创新设计的用户带来了前所未有的惊喜体验,让我们一起揭开这款软件的神秘面纱,探寻它如何满足各种特定、甚至古怪的需求,成为特定用户群体中的不可或缺的神器。
软件简介
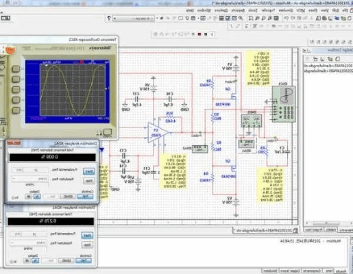
Advance 1 v10.510是Multisim系列软件的最新版本,它继承了Multisim一贯的电路设计和仿真功能,并在此基础上进行了深度优化和拓展,无论是电路设计初学者还是资深工程师,都能在这款软件中找到满足自己需求的功能。
宝藏级功能解析
1、迅速设计解答方案:Advance 1 v10.510最引人注目的功能之一便是其迅速设计解答方案的能力,用户只需通过简单的操作,就能快速生成满足需求的电路设计方案,这一功能大大缩短了设计周期,提高了工作效率。
2、满足古怪需求:这款软件对于解决一些特定、甚至古怪的需求有着得天独厚的优势,它可以根据用户的特殊需求进行定制化电路设计,无论是高频率电路设计还是低功耗系统模拟,都能轻松应对。
3、强大的仿真功能:Advance 1 v10.510内置了先进的仿真模块,能够模拟真实环境下的电路运行情况,帮助用户提前发现和解决潜在问题。
4、丰富的资源库:软件内置了丰富的元件库和模型库,用户可以根据自己的需求选择合适的元件进行电路设计,它还支持用户自定义元件,满足用户的特殊需求。
5、智能化操作:软件采用了智能化的操作界面和流程设计,使得用户即使是非专业人士也能轻松上手,这一特点使得Advance 1 v10.510成为了一款真正意义上的全民设计软件。
用户群体分析
Advance 1 v10.510对于电路设计领域的用户群体来说,无疑是不可或缺的神器,无论是电子工程师、电路设计爱好者还是教育机构的师生,都能在这款软件中找到满足自己需求的功能,特别是对于那些需要解决特定、古怪需求的用户,这款软件更是如虎添翼。
Advance 1 v10.510这款Multisim版本软件,犹如一颗璀璨的明珠,在众多软件中脱颖而出,它以其独特的功能和强大的性能,满足了各种特定、甚至古怪的需求,对于特定用户群体来说,它无疑是不可或缺的神器,如果你还在为电路设计而烦恼,不妨试试这款宝藏级软件,相信它会给你带来前所未有的惊喜体验。
这款宝藏级软件Advance 1 v10.510的Multisim版本在设计领域堪称神器,它不仅具备迅速设计解答方案的能力,还能满足各种特定、古怪的需求,对于电子工程师、电路设计爱好者以及教育机构师生来说,这款软件无疑是他们的得力助手,如果你还没有尝试过这款软件,那么现在就去发掘这个宝藏吧!













桂ICP备18009795号-1
还没有评论,来说两句吧...