跑车榜单揭晓,全球十大实战跑车排名榜单!
跑车,速度与激情的代名词,每一辆跑车都凝聚了设计师与工程师的心血,它们不仅是交通工具,更是追求速度与力量的艺术品,实战中,跑车的性能表现更是至关重要,我们就来揭晓实战跑车排名前十名的荣耀榜单。1、兰博基尼Aventa...
包头打鼓演出盛宴,最新时间安排揭晓!
包头市作为内蒙古自治区的重要城市,文化底蕴深厚,艺术氛围浓厚,打鼓演出作为包头市的一项传统艺术活动,一直以来都受到广大市民的热爱和关注,本文将围绕“包头打鼓演出时间安排最新”这一主题,为读者带来最新的演出信息。包头市...
百度搜索揭秘,关于cfp的权威解读
随着互联网的普及,搜索引擎已成为我们获取信息的重要途径之一,在众多搜索引擎中,百度以其高效、准确的搜索服务赢得了广大用户的青睐,当我们遇到不熟悉的概念或词汇时,“百度一下”成为了最直接的解决方式,当我们在搜索框中输入...
独家秘方,辣椒面的独特风味,让人垂涎欲滴的美味佳肴
独家辣椒面,一道让人垂涎欲滴的调味佳品,它以其独特的口感和风味,成为了许多美食爱好者的心头好,让我们一起来了解这道美味的独家辣椒面的魅力所在。独家辣椒面的起源独家辣椒面源于悠久的烹饪传统,经过岁月的沉淀和改良,逐渐形...
吉林小院房子最新消息,全新款式待售!
随着城市化进程的加速,人们对于居住环境的追求也日益提升,在这样的背景下,吉林省的新式小院房子备受瞩目,本文将为您详细介绍吉林出售新式小院房子的最新消息,带您领略这片土地上的宜居之美。吉林新式小院房子概述吉林省作为东北...
韩国最新消息速递,今日热点新闻一览
韩国,作为一个充满活力和创新精神的国度,时刻吸引着世界各地的目光,我们将为您带来韩国的最新消息和新闻,让您一探究竟。韩国经济发展动态韩国经济持续保持稳定增长态势,韩国政府推出了一系列刺激措施,以应对全球贸易环境的不确...
工地疫情突发,应对策略及责任担当全解析
关于工地疫情突发的消息引起了广泛关注,随着城市化进程的加快,工地作为城市建设的重要场所之一,人员密集,流动性强,一旦发生疫情突发情况,后果不堪设想,本文将探讨工地疫情突发的应对策略及各方责任担当。工地疫情突发的现状工...
世界杯举办国家影响力排名与深度解析
世界杯是全球最具影响力和备受瞩目的体育赛事之一,其举办国家的影响力与排名也是备受关注的话题,本文将探讨世界杯举办国家的排名及其影响力分析。世界杯举办国家排名自世界杯诞生以来,已有多个国家成功举办了这项盛大的赛事,根据...
独家揭秘,国产单缸煎药机公司排名榜单!
随着中医药的国际化趋势,煎药机作为中药炮制过程中的重要设备,其市场需求日益增长,在众多国产单缸煎药机公司中,哪些公司凭借其卓越的产品性能、技术实力及市场表现脱颖而出,成为行业内的佼佼者?以下将为您揭晓国产单缸煎药机公...
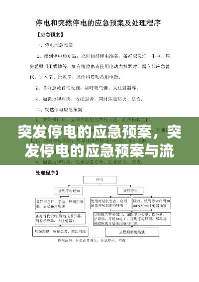
突发停电的应急预案,突发停电的应急预案与流程
引言随着城市化进程的加快和电力需求的不断增长,突发停电事件时有发生。为了保障人民群众的生命财产安全,提高应对突发停电的能力,制定一套完整的应急预案至关重要。本文将围绕突发停电的应急预案展开讨论,旨在提高公众对这一问...














桂ICP备18009795号-1